移至網頁之主要內容區位置
::: 臺北市立松山高中

教務處公告

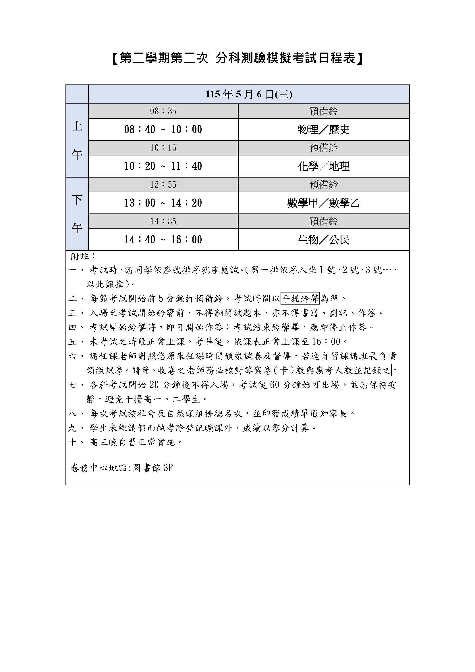
【模擬考試】1142分科第二次模擬考日程表及考試範圍

{{ $t('FEZ001') }} 實研組

{{ $t('FEZ002') }} 實研組|



{{ $t('FEZ003') }} Invalid date

{{ $t('FEZ014') }} Invalid date|

{{ $t('FEZ004') }} 2026-02-24|

{{ $t('FEZ005') }} 108|